Waves of emotion: How the coast enhances our well-being and connection to nature

Sea & health

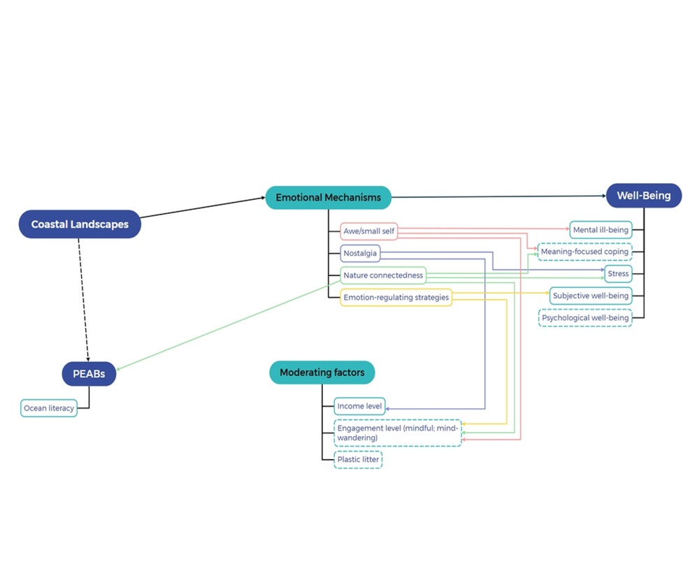
In a world where both human and planetary health are under increasing strain, a vital question arises: how can we connect with nature to support our well-being? While the positive effects of nature on mental health are well-known, most research has focused on green spaces, such as forests and parks. However, blue spaces – rivers, lakes, and especially coastal areas – are equally beneficial. Why do we feel more relaxed and happier after a day at the seaside? Recent research by environmental psychologist Marine Severin (VLIZ, Ghent University & KU Leuven) uncovers the emotional mechanisms behind this coastal experience and how they influence our well-being and environmental awareness.

Golven van emotie
 
The coastal wonder: awe and nostalgia

Coastal landscapes evoke unique feelings that go beyond simple relaxation. Severin's doctoral research found that contact with the coast can generate feelings of awe, nostalgia, and a sense of connection with nature. These emotions are key to the well-being benefits of visiting the coast. Awe, often inspired by the vastness of the ocean, helps us feel smaller and less burdened by daily concerns. Nostalgia—a longing for the past—revives positive memories, strengthens self-image, and supports emotional recovery. Finally, a sense of connectedness to nature enhances our desire to be part of something greater, benefiting our overall well-being.

Environmental factors: the role of income level and mindfulness

The research also indicates that not everyone experiences these effects equally. Factors such as income level and mindful awareness play a role. People with lower incomes appear to respond more positively to coastal visits, perhaps because they feel emotions like awe and nostalgia more intensely. This supports the idea that natural environments can help reduce well-being inequalities. Additionally, being mindfully present at the coast—free from distractions such as phones—adds an extra layer of benefit. Practicing mindfulness and fully engaging in the moment enhances feelings of awe and connectedness with nature.
 

 

Resultaten

 

More than just blue: promoting environmental awareness

While visiting the coast alone doesn’t necessarily boost pro-environmental attitudes, participating in citizen science projects can make a difference. In an experiment involving high school students in West Africa and Southeast Asia, a project on coastal plastic pollution significantly increased their ocean literacy and environmental intentions. These projects not only educate participants about the coast and the environment but also motivate them to take action for nature. Participants felt more connected to the coast, ultimately increasing their willingness to protect it.

 

Edem Mahu | COLLECT & POGO

 

Practical implications: a blue future

These findings highlight the unique power of coastal areas to enhance well-being and foster environmental responsibility. They also demonstrate the emotions that can be nurtured to promote well-being and a connection to nature. Coastal communities and policymakers can use these insights to maximize the benefits of coastal landscapes. By making these areas more accessible for people of all income levels and promoting mindfulness techniques, coastal experiences can contribute to mental well-being and a deeper connection with nature.

Moreover, citizen science projects around coastal areas can be used more widely to engage people in conservation efforts. Initiatives like beach clean-ups and educational projects on ocean pollution help keep beaches clean and raise environmental awareness. In turn, this increases people’s tendency to adopt environmentally friendly behaviors, contributing to a more sustainable future.

Conclusion: the power of the coast

The coast offers a unique emotional experience that enhances well-being on multiple levels. The sea inspires awe, connects us to cherished memories, and brings us closer to nature. These effects are influenced by factors like income and mindfulness, and citizen science offers additional ways to foster an appreciation for nature. The coast thus plays an essential role in supporting both our own health and that of our planet.

PhD 

Marine Severin defended her PhD thesis on November 6, 2024, at the InnovOcean Campus in Ostend. Her dissertation was completed with the guidance of Prof. Dr. Ann Buysse (Ghent University), Prof. Dr. Filip Raes (KU Leuven), and Prof. Dr. Ir. Gert Everaert (Flanders Marine Institute).

Citation: Severin, M.I. (2024). Waves of Emotions: Emotional Mechanisms Linking Coastal Landscapes to Well-Being [Doctoral dissertation]. Ghent University, KU Leuven, Flanders Marine Institute.

Download the PhD thesis PDF >