Golven van emotie: Hoe de kust ons welzijn en onze band met de natuur versterkt

Footsteps in the sand
Maridav | Shutterstock

In een wereld waarin zowel de menselijke als planetaire gezondheid onder druk staan, komt de vraag steeds vaker naar voren: hoe kunnen we ons beter verbinden met de natuur voor ons welzijn? We weten inmiddels dat natuur een positief effect heeft op ons mentale welzijn, maar tot nu toe stond vooral groen – zoals bossen en parken – centraal in onderzoek. Blauwe ruimtes, zoals rivieren, meren of de kust, blijken echter minstens zo waardevol. Waarom voelen we ons rustiger en gelukkiger na een dag aan zee? Recent onderzoek door omgevingspsycholoog Marine Severin (VLIZ, UGent & KU Leuven) onthult de emotionele mechanismen achter deze kustervaring en hoe deze processen ons welzijn en milieubewustzijn beïnvloeden.

Het wonder van de kust: ontzag en nostalgie

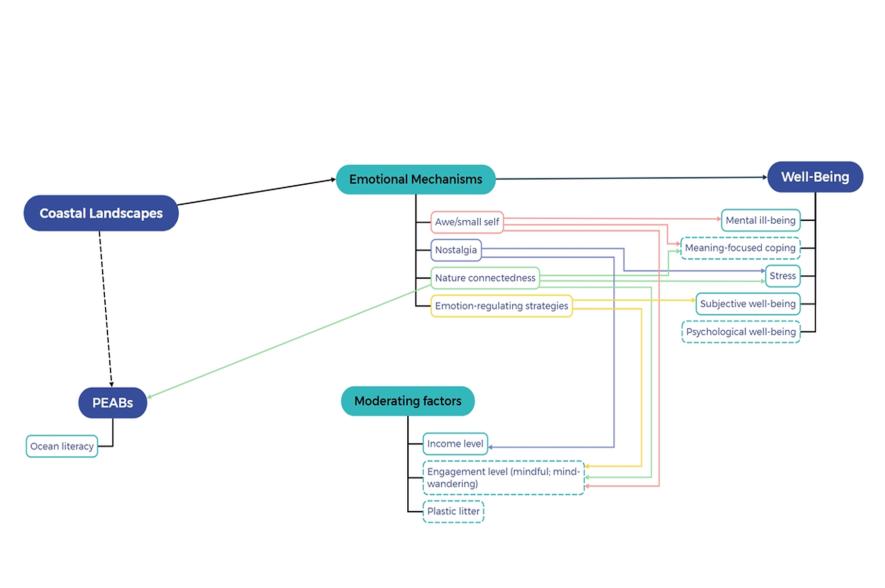
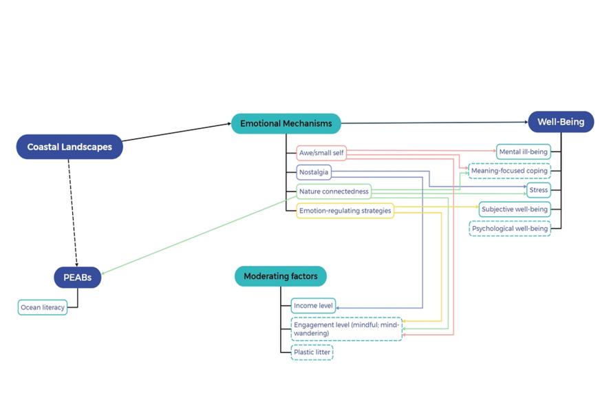
Het blijkt dat kustlandschappen unieke gevoelens bij ons oproepen die verder gaan dan simpele ontspanning. Uit het promotieonderzoek van Marine Severin blijkt dat contact met de kust gevoelens van ontzag, nostalgie en verbondenheid met de natuur opwekt. Deze emoties spelen een sleutelrol in de weldoende werking van bezoekjes aan de kust. Ontzag, dat ontstaat door de immense uitgestrektheid van de zee, helpt ons om onszelf even kleiner te voelen en ons los te maken van dagelijkse zorgen. Nostalgie – het verlangen naar het verleden – brengt positieve herinneringen terug, versterkt ons zelfbeeld en draagt bij aan emotioneel herstel. Ten slotte versterkt het gevoel van verbondenheid met de natuur ons verlangen om deel uit te maken van iets groters, wat het welzijn ten goede komt.

Omgevingsfactoren: het effect van inkomensniveau en mindfulness

Het onderzoek toont echter aan dat niet iedereen dezelfde effecten ervaart. Factoren zoals inkomensniveau en de mate van mindful aanwezig zijn, blijken van invloed. Mensen met een lager inkomen lijken sterker op het positieve effect van kustbezoeken te reageren, waarschijnlijk omdat zij emotioneel sterker reageren op ervaringen zoals ontzag en nostalgie. Deze bevindingen ondersteunen de hypothese dat natuurlijke omgevingen ongelijkheden in welzijn kunnen helpen verkleinen. Daarnaast blijkt dat het bewust aanwezig zijn aan de kust – zonder afleiding van bijvoorbeeld je telefoon – een extra positief effect heeft. Door mindfulness toe te passen en actief in het moment aanwezig te zijn, ervaren bezoekers aan de kust sterker de gevoelens van ontzag en verbondenheid met de natuur.
 


Resultaten PhD Marine Severin
Severin (2024)

Meer dan alleen blauw: het milieubewustzijn bevorderen

Hoewel een bezoek aan de kust op zichzelf niet direct zorgt voor een sterkere pro-milieu instelling, kan deelname aan citizen science – burgerwetenschapsprojecten waarin mensen helpen bij natuuronderzoek – een groot verschil maken. Een experiment waarin middelbare scholieren in West-Afrika en Zuidoost-Azië meededen aan een project rond plasticvervuiling langs de kust, liet zien dat hun kennis over de oceaan (oceaangeletterdheid) en hun milieu-intenties flink toenamen. Deze projecten helpen mensen niet alleen om meer te leren over de kust en het milieu, maar motiveren ook om actie te ondernemen voor de natuur. Deelnemers voelen zich meer verbonden met de kust, wat uiteindelijk leidt tot een grotere bereidheid om voor het milieu te zorgen.
 


CONNECT project - burgerwetenschap
Edem Mahu | COLLECT & POGO

Praktische implicaties: een blauwe toekomst

De bevindingen van dit onderzoek wijzen op de unieke kracht van kustgebieden om het welzijn van mensen te bevorderen en een gevoel van verantwoordelijkheid voor de natuur te doen ontwikkelen. Ook is aangetoond op welke emoties kan worden ingespeeld om dit welzijn en natuurverbondenheid te bevorderen. Kustgemeenschappen en beleidsmakers kunnen deze inzichten gebruiken om de voordelen van kustlandschappen beter in te zetten. Door kustgebieden beter toegankelijk te maken voor mensen van alle inkomensklassen en mindfulness-technieken te promoten, kunnen kustervaringen voor meer mensen bijdragen aan mentaal welzijn en een sterkere band met de natuur.

Bovendien kunnen citizen science-projecten rond kustgebieden breder worden ingezet om mensen te betrekken bij natuurbehoud. Deze initiatieven, zoals strandopruimacties en educatieve projecten over oceaanvervuiling, helpen niet alleen bij het schoonhouden van stranden maar dragen ook bij aan het milieubewustzijn. Hierdoor zullen mensen meer geneigd zijn om milieuvriendelijk gedrag te vertonen, wat weer bijdraagt aan een duurzamere toekomst.
 

Conclusie: de kracht van de kust

De kust biedt een unieke, emotionele ervaring die ons welzijn op meerdere niveaus versterkt. De zee inspireert ons met ontzag, verbindt ons met dierbare herinneringen en brengt ons dichter bij de natuur. Deze effecten blijken afhankelijk te zijn van factoren zoals inkomen en mindfulness, en citizen science biedt extra mogelijkheden om de natuurwaarde te bevorderen. De kust kan zo een belangrijke rol spelen in het herstel van zowel onze eigen gezondheid als die van onze planeet.

Doctoraat

Marine Severin verdedigde op 6 november 2024 haar proefschrift in Oostende, op de InnovOcean Campus. Het doctoraat kwam tot stand in samenwerking met promotoren Prof. dr. Ann Buysse (Department of Experimental Clinical and Health Psychology, Ghent University), Prof. dr. Filip Raes (Centre for the Psychology of Learning and Experimental Psychopathology, KU Leuven) en Prof. dr. ir. Gert Everaert Ocean and Human Health Research Group, Flanders Marine Institute (VLIZ). 

Citatie: Severin, M.I. (2024). Waves of emotions: Emotional mechanisms linking coastal landscapes to well-being [Doctoral dissertation]. Ghent University, KU Leuven, Flanders Marine Institute. https://dx.doi.org/10.48470/94

 

Download de pdf van het doctoraat

Suggesties

Heb je zelf ideeën, interessante weetjes ...

Stuur ons je suggestie

Artikel delen

Lijkt dit artikel iets voor uw vrienden of collega’s? Deel het met hen!